CYP

IP-7000TXWP

Kurzbeschreibung

1G 4K AV over IP HDMI or VGA Wall plate Transmitter with USB & PoE

Art. Nr. 611524
Lagerstand

Preise nur für registrierte B2B-Kunden

Um unsere B2B-Preise und den Webshop nutzen zu können, benötigen Sie ein Kundenkonto. Bereits Kunde? Jetzt anmelden

Als Neukunde registrieren

Beschreibung

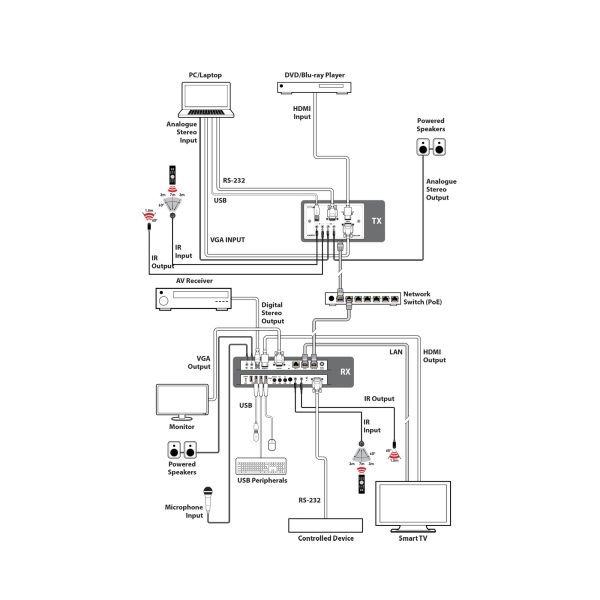
Die IP-7000-Serie ermöglicht Installateuren die Konfiguration eines einzigartigen Signalverteilungssystems über eine dedizierte IT-Netzwerkinfrastruktur. Sie bestimmen selbst, wie viele Eingänge und Endpunkte Sie vom System benötigen. Ob ein Sender an viele Empfänger oder viele an viele – Ihre Möglichkeiten sind nahezu unbegrenzt. Einfachheit steht bei der IP-7000 im Mittelpunkt, da sowohl Sender als auch Empfänger PoE unterstützen.

Dieser Wandsender erhöht die Flexibilität der IP-7000-Serie durch eine einfache Wandmontage.

Video und Audio können über ein IP-Netzwerk über Entfernungen von bis zu 100 m über einen einzigen Netzwerk-Switch übertragen werden. Die Übertragungsdistanz zwischen Netzwerk-Switches kann zusätzlich auf bis zu 100 m erweitert werden und unterstützt Gigabit-Netzwerke.

Das System verfügt außerdem über bidirektionalen IR-Passthrough, analogen Line-Pegel-Ein-/Ausgang und einen Mikrofoneingang und bietet dem Benutzer vielfältige Audiooptionen. Dank der USB-Funktion fungiert das System als USB-Hub und kann in Kombination mit der VGA-Ein-/Ausgangsfunktion als KVM-Switch eingesetzt werden. Durch das Hinzufügen zusätzlicher Geräte kann das System kaskadiert und so die Übertragungsdistanz ohne Signalverlust oder Verzögerung erweitert werden.

Die Steuerung erfolgt über Telnet, IR-Fernbedienung, Web-GUI und RS-232-Befehle mit Rückmeldungen auf dem Bildschirm (OSD).

152mm [B] x 81mm [H] x 42mm [T]

Nicht das Richtige dabei?

Unser Team ist für Sie da —
schnell, zuverlässig und persönlich.

E-Mail an Support Techniker kontaktieren